X-VALVE-MOD-KP-MD15-Q-J6_img_04psd.png
Copy_of_Bussystem_Modbus_imgpng.png

Modbus communication interface

Kopie_von_X-AIRCONTROL_img_12psd.png

X-AIRCONTROL - Modbus zone module

X-VALVE-KP-Q_img_02_marketingpsd.png

Small valve - perfect accessory for the actuator

X-VALVE-MOD-KP-MD15-Q-J6_img_04psd.png
Copy_of_Bussystem_Modbus_imgpng.png
Kopie_von_X-AIRCONTROL_img_12psd.png
X-VALVE-KP-Q_img_02_marketingpsd.png

X-VALVE-MOD-KP-MD15-Q-J6 

For the secondary treatment of air, downstream of heating and cooling coils in water-side applications, in defined zones, offices and meeting rooms


Electronic actuator for the room air and extract air temperature control by means of pressure-independent valves in various water-based applications and automatic, pressure-independent flow control (hydraulic balancing) 

  • Electronic actuator with Modbus interface
  • LED for indicating the operating status
  • DIP switches for setting the communication parameters
  • Display of actual values, setpoint values and status via Modbus
  • Automatic closing point detection and valve calibration
  • Modulating control of the control signal and hence of the valve position (0 - 100%), feedback via Modbus
  • Automatic valve anti block function prevents the spindle from blocking if the valve remains idle for a prolonged period of time
  • Automatic flushing
  • Flow characteristics of pressure-independent valves can be set via Modbus
  • Volume flow rates can be set via Modbus (hydraulic balancing)
  • Analogue inputs (can be configured) for two temperature sensors
  • Automatic leak detection based on the flow and return temperatures
  • Space-saving casing optimised for installation on an underfloor heating manifold

General information

Application

  • For the secondary treatment of air, downstream of heating and cooling coils in water-side applications of HVAC systems, in defined zones, offices and meeting rooms
  • Electronic actuator for RBQ/QTZ valves, used for the modulating control of room temperature and extract air temperature in various water-based applications
  • Small actuator for modulating control procedures in heating, ventilation and air conditioning systems



Special features

  • Communication and signalling via Modbus RTU 
  • RJ12 connection for easy plug and play
  • Ideal for the TROX X-AIRCONTROL system
  • LED for indicating operating status and faults
  • DIP switches for setting bus parameters 
  • Automatic detection of the closing point
  • Leak detection by means of flow and return temperature measurement
  • Choice of flow characteristics
  • Configuration of hydraulic balancing values
  • Automatic flushing
  • Valve anti block function
  • Maintenance-free


Interface

Digital communication interface (bus)

  • Modbus RTU for communication and signalling

Analogue interface

  • 2 analogue inputs (e.g. for temperature sensors)


Variants

  • Electronic actuator suitable for 2-way and 3-way valves



Parts and characteristics

  • Electronic actuator for encased valves
  • Valve calibration for DN 10 – 32
  • Electrical connection with terminals or plug-in cables
  • Factory fitted cable with RJ12 socket for the connection to X-AIRCONTROL 



Construction features

  • Valve connection with M30 × 1.5 thread
  • Electrical connection points with removable cover
  • 2 casing cover variants (with 1 or 2 cable entry points)
  • Simple connection to the X-AIRCONTROL Modbus zone module with plug and play


Materials and surfaces

  • Casing top made of plastic, PC, UL 94 V-0, RAL 9003
  • Casing bottom made of plastic, PTB, UL 94 V-0, RAL 7035



Useful additions

  • X-AIR-ZMO-MOD Modbus zone module for room control

Description

Variants

  • Electronic actuator suitable for 2-way and 3-way valves



Construction features

  • Valve connection with M30 × 1.5 thread
  • Electrical connection points with removable cover
  • 2 casing cover variants (with 1 or 2 cable entry points)
  • Simple connection to the X-AIRCONTROL Modbus zone module with plug and play



Materials and surfaces

  • Casing top made of plastic, PC, UL 94 V-0, RAL 9003
  • Casing bottom made of plastic, PTB, UL 94 V-0, RAL 7035


Interface

Digital communication interface (bus)

  • Modbus RTU for communication and signalling

Analogue interface

  • 2 analogue inputs (e.g. for temperature sensors)

Technické údaje

Function, Specification text, Order code

  • Function
  • SPECIFICATION TEXT
  • ORDER CODE
Installation example: TROX X-VALVE Modbus (RTU) used with TROX DID and zone module X-AIR-ZMOMOD​​​​​​​ Kopie_von_X-VALVE_gc_03svg.png

① Water flow
② Water return
③ Small valve 
④ Modbus (RTU) actuator for small valve
⑤ TROX DID604 active chilled beam 
⑥ TROX Modbus (RTU) zone module X-AIR-ZMO-MOD for single room control

T1 = optional analogue temperature sensor in the water return
T= optional analogue temperature sensor in the water flow


For the secondary treatment of air, downstream of heating and cooling coils in water-side applications of HVAC systems, in defined zones, offices and meeting rooms. Electronic actuator for RBQ/QTZ valves, used for the modulating control of room temperature and extract air temperature in various water-based applications.


Specification text

Small actuator with Modbus RTU interface (RS485) for the modulating control of zone-based secondary treatment devices in HVAC systems.


Special features

  • Communication and signalling via Modbus RTU 
  • RJ12 connection for easy plug and play
  • Ideal for the TROX X-AIRCONTROL system
  • LED for indicating operating status and faults
  • DIP switches for setting bus parameters 
  • Automatic detection of the closing point
  • Leak detection by means of flow and return temperature measurement
  • Choice of flow characteristics
  • Configuration of hydraulic balancing values
  • Automatic flushing
  • Valve anti block function
  • Maintenance-free


Interface/signalling

  • Modbus RTU interface (RS 485)


Electrical connection

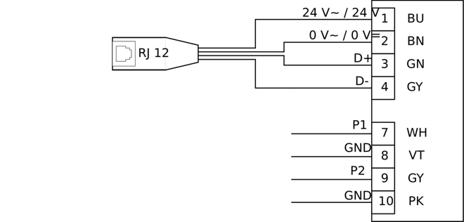
  • RJ12 socket as standard, alternatively screw terminals
  • Can be connected to X-AIRCONTROL and an X-AIR-ZMO-MOD zone module simply by plug and play
  • 2 universal inputs, e.g. for temperature measurement (flow and return temperatures)



Supply voltage

  • 24 V AC/DC ±10 % with RJ12 connection
  • When used with X-AIRCONTROL, the power is supplied via the zone module


Water-side connection

  • Positive lock connection M30 × 1.5; DIN 13
  • For type RBQ/QTZ control valves


Factory condition

  • Electronic actuator 
  • Factory fitted RJ12 connector for simple plug and play
  • Special cover with a second cable entry point
  • Factory fitted connecting cable for sensors
  • Product description


Dimensions

Height: 75 mm
Width: 48.5 mm
Depth: 86.5 mm


X-VALVEMODKP-MD15-Q-J6
|||
123
1 Type
X-VALVE

2 Interface
ANA analogue
MP MP bus
MOD Modbus RTU

3 Type of actuator
For example
KP-MD15-Q-J6 for pressure-independent valves
KP-MD15-RZ-J6 for standard valves


Order example: X-VALVE-MOD-KP-MD15-Q-J6
TypeX-VALVE
InterfaceMOD
Type of actuatorKP-MD15-Q-J6

Variants, Technical data, Product details

  • VARIANTS
  • TECHNICAL DATA
  • PRODUCT DETAILS


Order code

Part number

Type

X-VALVE-MOD-KP-MD15-Q-J6

A00000073472

KP-MD15-Q-J6


X-VALVE-MOD-KP-MD15-Q-J6, electronic actuator for small valves

Supply voltage (AC)

24 V AC ±10 %, 50/60 Hz

Supply voltage (DC)

24 V DC ±10 %

Power rating (AC)

3.8 VA 

Power rating (DC)

1.9 W

Interface

RS485 Modbus RTU slave

Control input signal

Modbus RTU

Inputs/outputs

2 universal inputs or outputs (P1, P2) via Modbus, can be configured individually as:
- binary input, volt-free, 500 Ω, 1 mA max.; 13 V DC
- analogue input
- output 0 – 10 V only P2

Voltage and communication connection

Factory fitted cable with RJ12 socket / terminals

Connection of inputs/outputs

Terminals up to 1.5 mm²

Display

LED for indicating operating status and faults; scale for valve stroke on the outside

Actuator noise

< 31 dB(A)

Actuator stroke

9 mm max.

Actuator force

150 N, nominal

Acceptable water temperature

0 °C – 120 °C

Ambient temperature

0 °C – 50 °C

Humidity

No condensation

Protection level

IP 54

IEC protection class

III according to EN 60730

Installation orientation

360°

Maintenance

Maintenance-free

Weight

Approx. 350 g


Installation and commissioning

  • Installation only in heating, ventilation and air conditioning systems indoors
  • Do not switch on the power supply until the actuator has been installed on the valve
  • Setting Modbus addresses with DIP switches 1 - 6
  • LED for indicating the operating status
  • Maintenance-free actuator

Removing the actuator

  • Let valve and actuator cool down
  • Set DIP switches 1 – 6 to OFF
  • LED blinking rapidly, green
  • Interrupt the supply voltage
  • Disconnect all electrical connections
  • Loosen the union nut
  • Remove the actuator from the valve


Setting Modbus addresses 1 - 63 with the DIP switches

Address

DIP 6 (bit 5)

DIP 5 (bit 4)

DIP 4 (bit 3)

DIP 3 (bit 2)

DIP 2 (bit 1)

DIP 1 (bit 0)

1

0

0

0

0

0

1

2

0

0

0

0

1

0

3

0

0

0

0

1

1

4

0

0

0

1

0

0

etc.

63

1

1

1

1

1

1


Note: After the addressing has been adjusted, an initialisation run is always carried out.


Communication interface Modbus RTU

Register

Who

Description

R/W

0

Setpoint value

0 – 10000 (0.0 – 100.0 %) 

RW

1

Override control

0 = none
1 = open
2 = close
3 = minimum position
5 = maximum position

2

Command

0 = normal control operation
1 = initialisation
2 = test
3 = sync
4 = ErrReset
5 = BaudrateChange

R/W

5

Absolute position (mm)

in mm (* 10)

R

8

Flow temperature

in °C (* 10), actual flow temperature

R

107

Return temperature

in °C (* 10), actual return temperature

R

141

Temperature difference P1/P2

in K (*10), temperature difference between flow and return

R

125

Correction value P1

V (* 100); °C (* 10)

R/W

128

Correction value P2

V (* 100); °C (* 10)

R/W

145

Configuration of sources for differential temperature calculation

0 = flow and return temperatures: bus register value
1 = flow: P1; return: P2
2 = flow: P2; return: P1
3 = flow: P1; return: bus
4 = flow: P2; return: bus
5 = flow: bus; return: P1
6 = flow: bus; return: P2

R/W

105

Minimum stroke

0 – 10000  (0 – 100) (minimum stroke) (0 = default)

R/W

106

Maximum stroke

0 – 10000 (0 – 100) (maximum stroke) (10000 = default)

R/W

140

Hardware

0x00XX = MD15MOD-Q
0x01XX = MD50MOD
0x02XX = MD15MOD-RZ

R

100

Serial number 1

0 – 65535

R

101

Serial number 2

0 – 65535

R

102

Serial number 3

0 – 65535

R

103

Firmware version

0 – 65535

R

104

Operating state

0x0000: Normal, fault-free operation
0x0001 = fault, internal memory
0x0002 = fault, internal A/D conversion
0x0004 = valve calibration error
0x0008 = fault, internal motor
0x0010 = P1 limit exceeded
0x0020 = P2 limit exceeded
0x0100 = communication, test run/calibration in process

R

147

RS-485 baud rate

0 = default (38400, 8, N, 2)
1 = 9600
2 = 19200
3 = 38400
4 = 57600
5 = 115200

R/W

148

RS-485 stop bits

1; 2

R/W

149

RS-485 parity

0 = none
1 = even 
2 = odd

R/W

407

Leakage warning

0 = none
1 = leak detected, (> 8 K temperature difference between flow and return over 6 hours)

R

3

Actuator type

201

R

6

Relative volume flow rate

0 – 10000 (0.0 – 100.0 %)

R

7

Actual volume flow rate

l/h

R

146

Selection of the current valve characteristic

0: linear 
1: QTZ15/0.55 30 – 210 l/h
2: QTZ15/1.7 150 – 700 l/h
3: OTZ15-20/2.1 200 – 1300 l/h
4: QTZ20/3.1 250 – 1800 l/h
5: QTZ25/4.1 400 – 2500 l/h
6: QTZ32/8.4 600 – 4800 l/h
7: RBQ15/0.5 30 – 210 l/h
8: RBQ15/1.1 90 – 450 l/h
9: RBQ15-20/1.8 150 – 1050 l/h
10: RBQ20/2.5 180 – 1300 l/h
11: RBQ25/4.0 300 – 2000 l/h
12: RBQ32/6.0 600 – 3600 l/h

R/W

143

Volume flow rate Vnom

l/h

R

144

Volume flow rate setting

l/h (hydraulic volume flow rate balancing)

R/W

135

Flushing timer 

Value in minutes (0; 60 – 32767 minutes)
0 = inactive (default)
60 = smallest interval
32767 = largest interval

R/W

319

Flushing timer – time remaining until next flushing procedure

Value in minutes (0 – 32767 minutes)

R

136

VBS time (valve anti block function)

Value in hours (0; 24 – 4320)
0 = inactive
24 = smallest interval
4320 = largest interval

R/W 

320

VBS time until next flushing procedure

Value in hours (1 – 4320)

R

123

Sensor type P1

0 = off
1 = binary input
2 = 0 – 10 V
3 = KP10
4 = Ni1000
5 = Ni1000LG
6 = PT1000 (default) 

R/W

425

Sensor type P2

0 = off
1 = binary
2 = 0 – 10 V
3 = KP10
4 = NI1000
5 = NI1000LG
6 = PT1000 (default)
8 = Y output 0 – 10 V (register 426 = 0 – 1000)
9 = Y feedback 0 – 10 V 

R/W

426

Y at output P2

Voltage value (0 – 1000) for a 0 – 10 V output signal at terminal P2 (if register 425 = 8; P2 = output 0 – 10 V 

R


R = Read-only access to register

R/W = Read/write access to register

Note:
Supported Modbus functions 0x03 Read Holding Register
0x06 Write Holding Register
0x03 Read Holding Multiple
0x10 Write Holding Multiple

Automatic detection of the closing point

The valve closing point is detected during the initialisation run. During operation, a cyclical reinitialisation takes place.

Positioning
The actuator is a modulating actuator. The control signal (0 – 100%) is transmitted via Modbus communication. The current position (0 – 100 %/mm) can be queried via Modbus.

Valve anti block function
The actuator has a valve anti block function that can be switched on. The cycle time can be set or changed as part of Modbus parameter setting. If the value is 0, this function is deactivated. The automatic valve anti block function prevents the spindle from blocking if the valve remains idle for a prolonged period of time

Temperature measurement 
The flow and return temperatures can be captured with two temperature sensors and queried via Modbus.

Flushing 
The actuator has a function for automatic flushing. The valve opens fully for the flushing procedure. The cycle time can be set or changed as part of Modbus parameter setting. If the value is 0, this function is deactivated.

Leak detection 
Automatic leak detection based on the flow and return temperatures and with the valve being closed. A temperature difference greater than 8 K for at least 6 hours with the valve closed indicates a leak.

Indication of operating status and faults
Operating status and fault signals are captured by the actuator and can be queried via Modbus. This data helps to assess the condition of the hydraulic system and detect faults at an early stage.

Creating flow characteristics

Various valve types and the corresponding flow characteristics can be selected as part of Modbus parameter setting. These flow characteristics are used to determine a minimum and a maximum volume flow rate (only with valve QTZ or RBQ).

Configuration of hydraulic balancing values
A maximum volume flow rate (hydraulic balancing) for heating and one for cooling can be set as part of Modbus parameter setting (only with QTZ or RBQ).


Volume flow rate calculation
If a pressure-independent valve (QTZ or RBQ) is used, the volume flow rate actual value can be determined based on the selected flow characteristic and the actual actuator position, and it can be queried via Modbus. 


Stažení

informace o produktu

návody k obsluze

production {"x-frame-options"=>"SAMEORIGIN", "x-xss-protection"=>"0", "x-content-type-options"=>"nosniff", "x-permitted-cross-domain-policies"=>"none", "referrer-policy"=>"strict-origin-when-cross-origin", "strict-transport-security"=>"max-age=31536000; includeSubDomains", "content-type"=>"text/html; charset=utf-8", "link"=>"</assets/application-efbc495b06ca980ef13dc743756002fce2f413f798fecb64c7f0c81954c16402.css>; rel=preload; as=style; nopush,</assets/print-fec2e47d6d8dcc5d4c101139f17046ba981ca1c12f71e7e403fba50cc7584175.css>; rel=preload; as=style; nopush,</assets/other_js/modernizr.custom.93544-c26374a79d804901074bb4aa6fd3fa44ea22e840389915d2adce16b024021ef3.js>; rel=preload; as=script; nopush,</assets/other_js/js.cookie.min-de103d86d1919b40950f791699b4ce768137fde41af09b35ff92bde369732183.js>; rel=preload; as=script; nopush,</assets/other_js/jquery-3.5.1-2c4ce18a1a3f144c333912efc24a76c9a165a0dba9f88a499985df1af0a196a2.js>; rel=preload; as=script; nopush"}

Sdílet stránku

Doporučit tuto stránku

Doporučit tuto stránku zasláním odkazu emailem.

Pole označená (*) jsou povinná.

Sdílet stránku

Děkujeme za doporučení!

Vaše doporučení bylo odesláno a zakrátko by mělo být doručeno.


Kontakt

Jsme tu pro vás

Uveďte prosím své sdělení a druh dotazu
Tel.: +420 283 880 380 | Fax: +420 286 881 870

Attachment (max. 10MB)

Pole označená (*) jsou povinná.

Kontakt

Děkujeme vám za zprávu!

Vaše zpráva je odeslána a zakrátko bude zpracována.
Naše oddělení pro servisní dotazy se s vámi co nejrychleji spojí Pro obecné informace o výrobcích nebo o službách můžete také zavolat:
Tel.: +420 283 880 380 | Fax: +420 286 881 870

Kontakt

Jsme tu pro vás

Uveďte prosím své sdělení a druh dotazu
Tel.: +420 283 880 380 | Fax: +420 286 881 870

Attachment (max. 10MB)

Pole označená (*) jsou povinná.

Kontakt

Děkujeme vám za zprávu!

Vaše zpráva je odeslána a zakrátko bude zpracována.
Naše oddělení pro servisní dotazy se s vámi co nejrychleji spojí Pro obecné informace o výrobcích nebo o službách můžete také zavolat:
Tel.: +420 283 880 380 | Fax: +420 286 881 870